
IC51 IC ADC0809 (IC chuyển đổi)
| Số Lượng | 1-4 | 5-9 | >=10 | 
|---|---|---|---|
| Giá(VNĐ) | 48,000 | 47,000 | 46,000 | 
- Hiện Trạng: Còn hàng






Thông số kỹ thuật:
Độ phân giải 8bit
Tổng sai số chưa chỉnh định: 1/2LSB, 1LSB
Nguồn cung cấp: +5V
Điện áp ngõ vào: 0-5V
Tần số xung clock: 10kHz-1280 kHz
Nhiệt độ hoạt động: -40 ~ 85oC
ADC0809 là một thiết bị CMOS tích hợp với một bộ chuyển đổi từ tương tự sang số 8 bit, bộ chọn 8 kênh và một bộ logic điều khiển tương thích. Bộ chuyển đổi AD 8bit này dùng phương pháp chuyển đổi xấp xỉ tiếp. Bộ chọn kênh có thể truy xuất bất kỳ kênh nào trong các ngõ vào tương tự một cách độc lập.
ADC0809 loại trừ khả năng cần thiết điều chỉnh điểm 0 bên ngoài và khả năng điều chỉnh tỉ số làm tròn ADC0809 dễ dàng giao tiếp với các bộ vi xử lý.
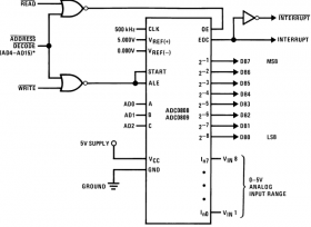
Sơ đồ chân:

Sơ đồ chân ADC0809
IN0 - IN7 : 8 ngõ vào tương tự.
A, B, C : giải mã chọn một trong 8 ngõ vào.
Z-1 đến Z-8 : ngõ ra song song 8 bit
ALE : cho phép chốt địa chỉ
CLK : xung đồng hồ
VCC : nguồn cung cấp

Sơ đồ logic kết nối ADC0809
 
Sơ đồ kết nối ADC0809
Sau khi bạn đặt mua hàng, chúng tôi sẽ gọi lại cho bạn vào giờ hành chính để xác nhận lại đơn hàng, phí vận chuyển và thời gian giao hàng. Sau khi bạn đồng ý và thanh toán đơn hàng, chúng tôi sẽ tiến hành giao hàng cho bạn. Nếu bạn cần tư vấn hay ngại đặt hàng bạn có thể liên hệ trực tiếp qua hotline 0931.118.199 để chúng tôi hỗ trợ bạn được tốt hơn!
Xem nội dung đầy đủ tại: http://123doc.org/document/1262036-gioi-thieu-adc-0809-pdf.htm
Xem nội dung đầy đủ tại: http://123doc.org/document/1262036-gioi-thieu-adc-0809-pdf.htm
Xem nội dung đầy đủ tại: http://123doc.org/document/1262036-gioi-thieu-adc-0809-pdf.htm
Xem nội dung đầy đủ tại: http://123doc.org/document/1262036-gioi-thieu-adc-0809-pdf.htm
Sản phẩm cùng loại

IC52 IC ADC0804 (IC chuyển đổi)
40.000 VNĐ
 
Giỏ Hàng
- Có: 1 Món hàng trong giỏ
 - Tổng tiền: 0 VNĐ
 
Xem chi tiết
Hàng đã mua
Danh sách chuyên mục
- Module Bo Mạch KIT
 - Tool Sáng Tạo - Phụ Kiện Sáng Tạo
 - Động Cơ - Motor
 - Bộ inverter DC to AC - Kích Điện
 - Sản phẩm Combo
 - Máy Hàn Cell Pin - Phụ kiện
 - Phụ Kiện Âm Thanh
 - Smart Home
 - Pin - Sạc pin - Sạc ác quy - Phụ kiện pin
 - Đồng Hồ Vạn Năng
 - Mỏ Hàn - Trạm Hàn - Máy Khò Nhiệt
 - Máy Cấp Nguồn Đa Năng
 - Mạch thu phát IR - RF - 2.4G
 - LK Nồi Cơm Điện
 - LK Lò Vi Sóng - Lò Nướng
 - LK Quạt Điện - Quạt Hơi Nước
 - LK Bếp Từ - Bếp Hồng Ngoại
 - LK Ấm Siêu Tốc - Bình Nóng Lạnh
 - Linh Kiện RC - Ôtô -Tàu - Máy bay - Flycam - Quadcopter
 - Pulley Bánh Răng - Dây Đai Curoa
 - Máy Khoan - Máy Bulong bắt vít
 - Sản Phẩm Công Nghệ
 - Tự Làm Mạch in
 - Linh kiện Robot
 - IGBT
 - Diode
 - Transistors (BJT)
 - Mosfet-Fets
 - Tụ Điện - Capacitor
 - Triac - Thyristor - Diac
 - Opto/Photocouplers
 - IC Nguồn - IC Công suất
 - Biến Trở - Chiết Áp
 - Cuộn Cảm
 - Điện Trở - Resistor
 - IC - IC Chức Năng (DIP - SOIC)
 - Vi Điều Khiển
 - LED - Chip LED - LED COB - Đèn LED
 - Cảm Biến - Bộ Cảm Biến
 - Còi - Loa - Buzzer
 - Nút nhấn - công tắc - switch
 - Thạch anh
 - Conecter - Jack - Dây Cáp - Kẹp Cá Sấu
 - Relay
 - Nguồn - Biến Áp - Adapter
 - Cầu Chì
 - Aptomat - Khởi động từ
 - Màn Hình LCD
 - PCB - Mạch tự ráp
 - Quạt Tản Nhiệt - Nhôm Tản Nhiệt
 - Băng Dính - Keo Kafuter 704 - Sơn Phủ Mạch
 - Gen Co Nhiệt - Gen Thủy Tinh - Amiang
 - Sò Nóng Lạnh-Tản Nhiệt Sò
 - Đầu Nối - Trục Nối - Đầu Kẹp - Mũi Khoan
 - Vòng Bị - Gối Đỡ Vòng Bị
 - Máy Phun Sương - Máy Bơm Nước - Van Nước Từ
 - Tool Công Cụ - Kìm - Tua Vít - Cảo - Eto - Ốc
 - Kính Lúp - Kính Soi Mạch
 - Dây Điện - Dây Đồng
 - Thiết Bị Điện Công Nghiệp
 - Máy tiện - Máy khắc - CNC
 - Pin Năng Lượng Mặt Trời - Điều Khiển
 
Hỗ trợ trực tuyến
Tin tức nổi bật
Tin tức mới
- Hướng dẫn thanh toán đơn hàng trên Robocon.Vn
 - Chính sách bán hàng trên Robocon.Vn
 - Sửa Chữa Đồ Điện Tử, Điện Gia Dụng Uy Tín Hà Nội
 - Các sản phẩm đồ điện cũ được thu mua tại Robocon
 - Những việc cần làm sau khi đặt hàng Robocon thành công
 - Cuộn Cảm Là Gì? những điều bạn chưa biết.
 - Hướng dẫn mua Online trên website robocon.vn
 - Tụ điện – Phân loại và cách kiểm tra
 - Sử dụng LM2576 làm mạch nguồn ổn áp 5v (3A)
 - Các loại mạch chuyển đổi dc-dc
 
Sản phẩm quan tâm
- 01MDL130 Dimmer WTB-4000W AC 0-220V Có Led ...345.000 VNĐ
 - 02PKK573 Khớp Nối Động Cơ Mặt Bích ...25.000 VNĐ
 - 03LKGD73 Tấm MaySo Nhiệt Cho Tủ Sấy ...85.000 VNĐ
 - 04PKK632 Máy Hàn Và Khò KS-8586 Chính ...1.099.000 VNĐ
 - 05PPKP111 Máy Hàn Cell Pin JST-IIS 3KW2.195.000 VNĐ
 
Chứng Nhận Bán Hàng Online
- 
Cục Thương mại điện tử và Công nghệ thông tin chứng nhận Robocon.Vn đã thực hiện thủ tục thông báo đăng ký cung cấp dịch vụ thương mại điện tử, dịch vụ đánh giá tín nhiệm website TMĐT
 
 