
IC13 IC đếm CD4013BE (DIP)
| Số Lượng | 1-29 | 30-59 | >=60 |
|---|---|---|---|
| Giá(VNĐ) | 5,000 | 4,500 | 4,000 |
- Hiện Trạng: Còn hàng





Đặc tính kỹ thuật:
Điện áp làm việc: 3 -18V
Nhiệt độ làm việc: -55 ~ 125
Công suất : 500mW
IC CD4013BE là một loại D flip-flops được cấu tạo bên trong là 2 flip-flops loại D với hai trạng thái ổn định. Sử dụng đầu vào kích để thay đổi trạng thái 0 và 1. Mỗi flip-flop có dữ liệu độc lập, set, reset, và các đầu vào clock. Thiết lập hoặc cài đặt lại là độc lập của xung clock và được thực hiện bởi một cấp độ cao trên các thiết lập hoặc thiết lập đường dây tương ứng.

Sơ đồ chân IC CD4013BE
Loại flip-flops D có 4 ngõ vào.
Chân nhận dữ liệu D: Đây là một trong hai kết nối tới một logic LOW điện áp, 0, hoặc một điện áp cao, logic 1.
Chân Clock: Đây là ngõ vào của xung Clock.
Chân đầu vào SET: đầu vào SET thường được tổ chức LOW.
Chân đầu vào RESET: đầu vào RESET thường được tổ chức LOW.
IC CD4013BE thường được ứng dụng trong các mạch tự động, thiết bị đầu cuối dữ liệu, thiết bị đo đạc, thiết bị điện tử y tế, hệ thống báo động,...

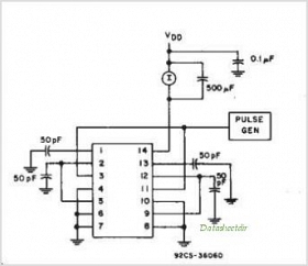
Sơ đồ mạch điện kết nối IC CD4013
Sau khi bạn đặt mua hàng, chúng tôi sẽ gọi lại cho bạn vào giờ hành chính để xác nhận lại đơn hàng, phí vận chuyển và thời gian giao hàng. Sau khi bạn đồng ý và thanh toán đơn hàng, chúng tôi sẽ tiến hành giao hàng cho bạn. Nếu bạn cần tư vấn hay ngại đặt hàng bạn có thể liên hệ trực tiếp qua hotline 0931.118.199 để chúng tôi hỗ trợ bạn được tốt hơn!
Sản phẩm cùng loại

IC164 IC CD4013 DIP14 Chính Hãng TI
18.000 VNĐ

IC157 IC Nguồn Dán ICL7660 SOP-8 SMD
5.900 VNĐ

IC106 IC CD4093 DIP 14 Chân
5.000 VNĐ

IC87 IC CD4049 DIP16
4.000 VNĐ

IC10 IC đếm CD4017BE (DIP)
5.000 VNĐ

IC8 IC đếm CD4011BE (DIP)
6.000 VNĐ
Giỏ Hàng
- Không có sản phẩm
Xem giỏ hàng
Hàng đã mua
Danh sách chuyên mục
- Module Bo Mạch KIT
- Tool Sáng Tạo - Phụ Kiện Sáng Tạo
- Động Cơ - Motor
- Bộ inverter DC to AC - Kích Điện
- Sản phẩm Combo
- Máy Hàn Cell Pin - Phụ kiện
- Phụ Kiện Âm Thanh
- Smart Home
- Pin - Sạc pin - Sạc ác quy - Phụ kiện pin
- Đồng Hồ Vạn Năng
- Mỏ Hàn - Trạm Hàn - Máy Khò Nhiệt
- Máy Cấp Nguồn Đa Năng
- Mạch thu phát IR - RF - 2.4G
- LK Nồi Cơm Điện
- LK Lò Vi Sóng - Lò Nướng
- LK Quạt Điện - Quạt Hơi Nước
- LK Bếp Từ - Bếp Hồng Ngoại
- LK Ấm Siêu Tốc - Bình Nóng Lạnh
- Linh Kiện RC - Ôtô -Tàu - Máy bay - Flycam - Quadcopter
- Pulley Bánh Răng - Dây Đai Curoa
- Máy Khoan - Máy Bulong bắt vít
- Sản Phẩm Công Nghệ
- Tự Làm Mạch in
- Linh kiện Robot
- IGBT
- Diode
- Transistors (BJT)
- Mosfet-Fets
- Tụ Điện - Capacitor
- Triac - Thyristor - Diac
- Opto/Photocouplers
- IC Nguồn - IC Công suất
- Biến Trở - Chiết Áp
- Cuộn Cảm
- Điện Trở - Resistor
- IC - IC Chức Năng (DIP - SOIC)
- Vi Điều Khiển
- LED - Chip LED - LED COB - Đèn LED
- Cảm Biến - Bộ Cảm Biến
- Còi - Loa - Buzzer
- Nút nhấn - công tắc - switch
- Thạch anh
- Conecter - Jack - Dây Cáp - Kẹp Cá Sấu
- Relay
- Nguồn - Biến Áp - Adapter
- Cầu Chì
- Aptomat - Khởi động từ
- Màn Hình LCD
- PCB - Mạch tự ráp
- Quạt Tản Nhiệt - Nhôm Tản Nhiệt
- Băng Dính - Keo Kafuter 704 - Sơn Phủ Mạch
- Gen Co Nhiệt - Gen Thủy Tinh - Amiang
- Sò Nóng Lạnh-Tản Nhiệt Sò
- Đầu Nối - Trục Nối - Đầu Kẹp - Mũi Khoan
- Vòng Bị - Gối Đỡ Vòng Bị
- Máy Phun Sương - Máy Bơm Nước - Van Nước Từ
- Tool Công Cụ - Kìm - Tua Vít - Cảo - Eto - Ốc
- Kính Lúp - Kính Soi Mạch
- Dây Điện - Dây Đồng
- Thiết Bị Điện Công Nghiệp
- Máy tiện - Máy khắc - CNC
- Pin Năng Lượng Mặt Trời - Điều Khiển
Hỗ trợ trực tuyến
Tin tức nổi bật
Tin tức mới
- Hướng dẫn thanh toán đơn hàng trên Robocon.Vn
- Chính sách bán hàng trên Robocon.Vn
- Sửa Chữa Đồ Điện Tử, Điện Gia Dụng Uy Tín Hà Nội
- Các sản phẩm đồ điện cũ được thu mua tại Robocon
- Những việc cần làm sau khi đặt hàng Robocon thành công
- Cuộn Cảm Là Gì? những điều bạn chưa biết.
- Hướng dẫn mua Online trên website robocon.vn
- Tụ điện – Phân loại và cách kiểm tra
- Sử dụng LM2576 làm mạch nguồn ổn áp 5v (3A)
- Các loại mạch chuyển đổi dc-dc
Sản phẩm quan tâm
- 01MDL130 Dimmer WTB-4000W AC 0-220V Có Led ...400.000 VNĐ
- 02PKK573 Khớp Nối Động Cơ Mặt Bích ...25.000 VNĐ
- 03LKGD73 Tấm MaySo Nhiệt Cho Tủ Sấy ...85.000 VNĐ
- 04PKK632 Máy Hàn Và Khò KS-8586 Chính ...1.099.000 VNĐ
- 05PPKP111 Máy Hàn Cell Pin JST-IIS 3KW2.195.000 VNĐ
Chứng Nhận Bán Hàng Online
-
Cục Thương mại điện tử và Công nghệ thông tin chứng nhận Robocon.Vn đã thực hiện thủ tục thông báo đăng ký cung cấp dịch vụ thương mại điện tử, dịch vụ đánh giá tín nhiệm website TMĐT
