
CB9 Mắt thu hồng ngoại SM0038
| Số Lượng | 1-29 | 30-59 | >=60 |
|---|---|---|---|
| Giá(VNĐ) | 5,000 | 4,500 | 4,000 |
- Hiện Trạng: Còn hàng





Đặc tính kỹ thuật:
Hoạt động đầu ra thấp
Sự tiêu thụ ít điện năng
Khả năng miễn dịch cao chống lại ánh sáng xung quanh
Liên tục truyền dữ liệu có thể (tối đa 2400 bps)
SM0038 là một thay thế cho mắt thu hồng ngoại phổ biến TSOP1738 IR. SM0038 gần như có thể nhận được tất cả các tín hiệu hồng ngoại được phát với tần số 38kHz. Các kết quả đầu ra có thể được dễ dàng giải mã bởi các bộ vi xử lý.

Sơ đồ chân SM0038 IR
Ứng dụng của SM0038: Điều khiển từ xa, Xây dựng trong bộ khuếch đại và IR receiver, xây dựng trong bộ lọc PCM

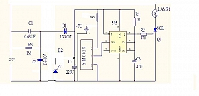
Mạch cảm biến dùng SM0038 IR

Sơ đồ mạch cảm biến hồng ngoại SM0038
Sau khi bạn đặt mua hàng, chúng tôi sẽ gọi lại cho bạn vào giờ hành chính để xác nhận lại đơn hàng, phí vận chuyển và thời gian giao hàng. Sau khi bạn đồng ý và thanh toán đơn hàng, chúng tôi sẽ tiến hành giao hàng cho bạn. Nếu bạn cần tư vấn hay ngại đặt hàng bạn có thể liên hệ trực tiếp qua hotline 0931.118.199 để chúng tôi hỗ trợ bạn được tốt hơn!
Sản phẩm cùng loại

MDL344 Mạch Cảm Biến Ánh Sáng 1 ...
45.000 VNĐ

MDL343 Mạch Cảm Biến Ánh Sáng 1 ...
42.000 VNĐ

MDL316 CẢM BIẾN QUANG E3DF DS30P1 LOẠI ...
79.000 VNĐ

MDL291 MODULE CẢM BIẾN THU PHÁT HỒNG ...
15.000 VNĐ

CB06 Cảm Biến Hồng Ngoại Phản Xạ ...
10.000 VNĐ

CB05 Cảm Biến Hồng Ngoại TCRT5000
5.000 VNĐ

MDL216 Cảm biến quang - khoảng cách ...
85.000 VNĐ

CB10 Phototransistor V34856
6.000 VNĐ

CB4 Mắt thu hồng ngoại 1838D
2.500 VNĐ

CB3 Mắt thu hồng ngoại 1838T
2.500 VNĐ

CB1 Quang trở 5mm
1.500 VNĐ
Giỏ Hàng
- Không có sản phẩm
Xem giỏ hàng
Hàng đã mua
Danh sách chuyên mục
- Module Bo Mạch KIT
- Tool Sáng Tạo - Phụ Kiện Sáng Tạo
- Động Cơ - Motor
- Bộ inverter DC to AC - Kích Điện
- Sản phẩm Combo
- Máy Hàn Cell Pin - Phụ kiện
- Phụ Kiện Âm Thanh
- Smart Home
- Pin - Sạc pin - Sạc ác quy - Phụ kiện pin
- Đồng Hồ Vạn Năng
- Mỏ Hàn - Trạm Hàn - Máy Khò Nhiệt
- Máy Cấp Nguồn Đa Năng
- Mạch thu phát IR - RF - 2.4G
- LK Nồi Cơm Điện
- LK Lò Vi Sóng - Lò Nướng
- LK Quạt Điện - Quạt Hơi Nước
- LK Bếp Từ - Bếp Hồng Ngoại
- LK Ấm Siêu Tốc - Bình Nóng Lạnh
- Linh Kiện RC - Ôtô -Tàu - Máy bay - Flycam - Quadcopter
- Pulley Bánh Răng - Dây Đai Curoa
- Máy Khoan - Máy Bulong bắt vít
- Sản Phẩm Công Nghệ
- Tự Làm Mạch in
- Linh kiện Robot
- IGBT
- Diode
- Transistors (BJT)
- Mosfet-Fets
- Tụ Điện - Capacitor
- Triac - Thyristor - Diac
- Opto/Photocouplers
- IC Nguồn - IC Công suất
- Biến Trở - Chiết Áp
- Cuộn Cảm
- Điện Trở - Resistor
- IC - IC Chức Năng (DIP - SOIC)
- Vi Điều Khiển
- LED - Chip LED - LED COB - Đèn LED
- Cảm Biến - Bộ Cảm Biến
- Còi - Loa - Buzzer
- Nút nhấn - công tắc - switch
- Thạch anh
- Conecter - Jack - Dây Cáp - Kẹp Cá Sấu
- Relay
- Nguồn - Biến Áp - Adapter
- Cầu Chì
- Aptomat - Khởi động từ
- Màn Hình LCD
- PCB - Mạch tự ráp
- Quạt Tản Nhiệt - Nhôm Tản Nhiệt
- Băng Dính - Keo Kafuter 704 - Sơn Phủ Mạch
- Gen Co Nhiệt - Gen Thủy Tinh - Amiang
- Sò Nóng Lạnh-Tản Nhiệt Sò
- Đầu Nối - Trục Nối - Đầu Kẹp - Mũi Khoan
- Vòng Bị - Gối Đỡ Vòng Bị
- Máy Phun Sương - Máy Bơm Nước - Van Nước Từ
- Tool Công Cụ - Kìm - Tua Vít - Cảo - Eto - Ốc
- Kính Lúp - Kính Soi Mạch
- Dây Điện - Dây Đồng
- Thiết Bị Điện Công Nghiệp
- Máy tiện - Máy khắc - CNC
- Pin Năng Lượng Mặt Trời - Điều Khiển
Hỗ trợ trực tuyến
Tin tức nổi bật
Tin tức mới
- Hướng dẫn thanh toán đơn hàng trên Robocon.Vn
- Chính sách bán hàng trên Robocon.Vn
- Sửa Chữa Đồ Điện Tử, Điện Gia Dụng Uy Tín Hà Nội
- Các sản phẩm đồ điện cũ được thu mua tại Robocon
- Những việc cần làm sau khi đặt hàng Robocon thành công
- Cuộn Cảm Là Gì? những điều bạn chưa biết.
- Hướng dẫn mua Online trên website robocon.vn
- Tụ điện – Phân loại và cách kiểm tra
- Sử dụng LM2576 làm mạch nguồn ổn áp 5v (3A)
- Các loại mạch chuyển đổi dc-dc
Sản phẩm quan tâm
- 01MDL130 Dimmer WTB-4000W AC 0-220V Có Led ...345.000 VNĐ
- 02PKK573 Khớp Nối Động Cơ Mặt Bích ...25.000 VNĐ
- 03LKGD73 Tấm MaySo Nhiệt Cho Tủ Sấy ...85.000 VNĐ
- 04PKK632 Máy Hàn Và Khò KS-8586 Chính ...1.099.000 VNĐ
- 05PPKP111 Máy Hàn Cell Pin JST-IIS 3KW2.195.000 VNĐ
Chứng Nhận Bán Hàng Online
-
Cục Thương mại điện tử và Công nghệ thông tin chứng nhận Robocon.Vn đã thực hiện thủ tục thông báo đăng ký cung cấp dịch vụ thương mại điện tử, dịch vụ đánh giá tín nhiệm website TMĐT
